[…] automation of workflows enabled by AI systems could even go as far as to challenge individual agency, autonomy and active mediation.
It is paramount to not only scientifically but also empirically assess new ways to enable active human agency. In terms of policy, […] users lack the means and tools to exercise this agency in the digital environment. More specifically, […] users are currently not empowered to actively challenge AI-enabled outcomes and to exercise fundamental rights.

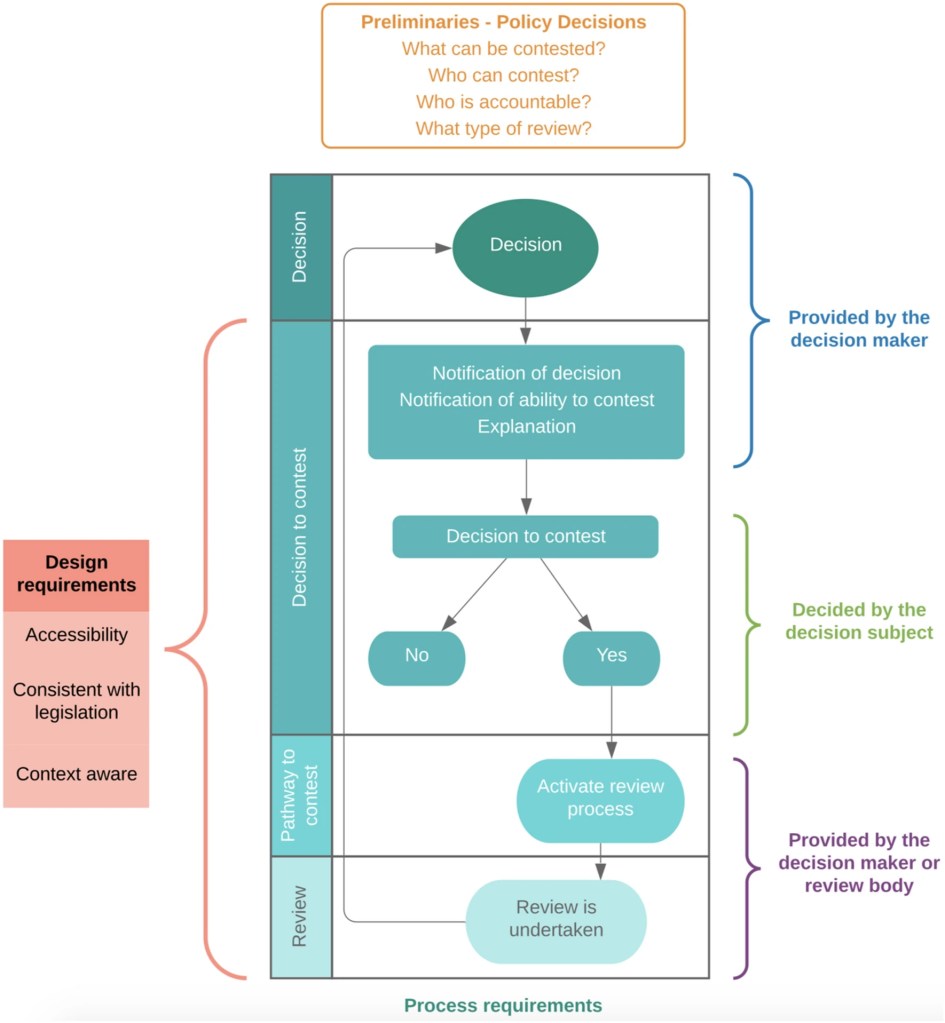
Based upon “Conceptualising Contestability: Perspectives on Contesting Algorithmic Decisions”
The article has put forward concrete, actionable recommendations for EU policy professionals to implement enforceable contestability and redress mechanisms for individuals and entities that protect the rights of consumers in an era of ubiquitous AI.
