A great review on one of the most complex issues in sustainable soil management.

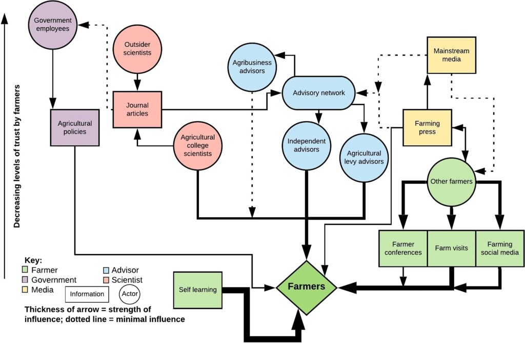
Farmers placed most trust in other farmers to learn about new soil practices and were less trusting of traditional ‘experts’, particularly agricultural researchers from academic and government institutions, who they believed were not empathetic towards farmers’ needs.
In addition to a perceived lack of empathy, farmers […] did not trust outsider scientists due to the way information was communicated.
Farmers contested traditional notions of scientific “experts” versus those with “lay” or “local” knowledge, reframing farmers as the experts, based on experiential, situated knowledges and skills that were rooted in practical experience.
The emphasis was on trust rather than expertise, exploring the various reasons why certain information sources were considered to be trustworthy or not, reframing expertise as the provision of information or knowledge that could be trusted.
Despite moving away from traditional ‘experts’ and a growing reliance on farmer-farmer knowledge exchange networks, there may be a more important role for trusted intermediaries than ever before.
These knowledge brokers can enhance the exchange of ideas between groups, who might not naturally gain trust directly via homogenous in-groups. The knowledge brokers’ ability to connect different groups could also be embraced to expand more insular networks or individuals, both with sustainable soil practices and other beneficial practices.
This may be particularly important to enable farmers and researchers to learn about innovations arising from each other’s work.
